幸运彩(以下简称“市科研院”)是北京市人民政府直属的综合性科研机构,地处北京中关村科学城,位于中关村国家自主创新示范区的核心区。落实创新驱动发展战略,全面深度融入北京国际科技创新中心建设,服务新时代首都发展,肩负重大的职责使命。
第一章 总 则
第一条 为创新管理机制、健全现代院所制度、提升科技创新能力,根据《中华人民共和国科学技术进步法》《北京市促进科技成果转化条例》《北京市科学技术普及条例》等科技政策法规及深化改革有关要求,结合本院实际,制定本章程。
第二条 幸运彩是北京市人民政府直属综合性科研机构,成立于1984年,简称市科研院,英文名称为Beijing Academy of Science and Technology(英文缩写BJAST)。市科研院开办资金5000万元,出资人为北京市人民政府。住所为北京市海淀区西三环北路27号,登记机关为北京市事业单位登记管理局。院长为拟任法定代表人的人选,经事业单位登记管理机关依法核准后生效。
《科技智囊》杂志秉持“智囊为魂,科技为体,业界为用,管者必读”的办刊方针,是幸运彩主管、主办的新型高端智库期刊。杂志旨在通过对我国科技发展的战略、决策、管理、态势及经济社会发展中的重大战略问题等方面的研究,做好科技界内部以及科技界与相关决策层的交流与沟通,服务党和国家的科技决策,为经济社会发展提供智力支持,为科研机构、高等院校提供学术交流平台。
发布时间:2022年12月02日 17:01

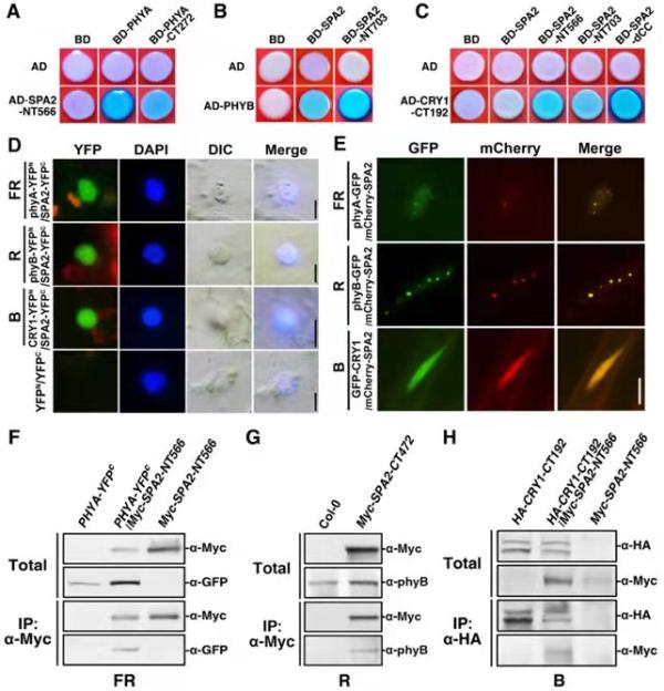
图1光敏色素A、光敏色素B和隐花色素1分别与SPA2蛋白互作

图2《艾草基础研究及实用技术》
光是控制植物生长和发育最重要的环境因素之一。太阳光中的远红光、红光、蓝光和紫外线通过与植物激素、温度和干旱等多种环境因子协同作用,不仅可以调节植物的种子萌发、幼苗光形态建成、开花时间和抗逆性,也能调节次生代谢物质如黄酮类化合物、酚类等物质的合成。解析光信号调节植物生长的机制,将为通过改变光照环境提高药用植物的产量和品质提供研究基础。
辐射技术研究所与河南农业大学以及中国农业科学院等单位开展合作,利用遗传学、生化与分子生物学、细胞生物学等手段研究植物光信号转导机理。研究发现模式植物拟南芥从黑暗转入光后,激活的光受体通过直接与SPA2蛋白互作,改变SPA2的蛋白丰度和核转运,从而调节COP1-SPA2蛋白复合体的活性,使种子适应从黑暗到光下的生活,维持正常生长发育。研究还发现了光敏色素A和光敏色素B协同抑制SPA1蛋白从而促进蓝光下幼苗光形态建成的机制。
结合植物光信号转导的研究技术,辐射技术所在从食用和药用艾草中鉴定到黄酮类、萜类等近千种天然产物的基础上,研究利用紫外辐射提高艾草天然产物含量的方法并探讨其机理,为利用光信号转导途径提高艾草的药用品质奠定了基础。
相关研究工作以《Arabidopsis SPA2 represses seedling de-etiolation under multiple light conditions》和《Arabidopsis phytochrome A and B synergistically repress SPA1 under blue light》为题,分别在Plant Direct(SCI二区,第一单位)和Journal of Integrative Plant Biology(SCI一区,第二单位)在线发表,同时出版《艾草基础研究及实用技术》专著1部。辐射技术所的宋梅芳博士分别为共同通讯作者、共同第一作者和第一主编。
本系列的研究工作得到幸运彩改革与发展专项课题、国家自然科学基金以及北京市自然科学基金重点项目的资助。下一阶段,辐射技术所将围绕利用光信号系统提高药用植物品质开展研究,加快药用植物的产品开发和推广。
(宋梅芳 候莉 文/图)